Дизайн • 17 февраля 2025 • 5 мин чтения

Рендер в Blender: инструкция для начинающих

Рассказываем, как выбрать движок в зависимости от вида рендера и как настроить его в Blender.

Что такое рендер

Рендер — это процесс создания изображения или анимации на основе трёхмерной модели и текстур. В компьютерной графике рендеринг используется для преобразования 3D-сцен в 2D‑изображения, которые могут быть отображены на экране.

Выбирать рендеры и работать с ними учат на курсе «3D‑дизайнер». За 9 месяцев студенты научатся работать с графическими редакторами, моделировать объекты разной сложности, создавать анимированных и стилизованных персонажей, использовать в работе нейросети и т. д. В конце курса всем студентам выдают дипломы о профессиональной переподготовке.

Виды рендеринга

Видов рендеринга много, но их можно разделить на условные два: рендер в реальном времени и долгий рендер. Расскажем о них подробнее.

1. Рендер в реальном времени — метод, который позволяет пользователям видеть изменения в сцене мгновенно. Такой рендеринг подразумевает упрощённые алгоритмы, чтобы достичь приемлемого качества изображения при высокой скорости обработки. Обычно это достигается за счёт растеризации и снижения детализации в некоторых аспектах сцены. Рендер в реальном времени предназначен для интерактивных приложений, таких как видеоигры и виртуальная реальность.

2. Долгий рендер (или оффлайн-рендеринг) — это процесс, который требует значительного времени для обработки изображения. Он используется в таких областях, как кино и анимация, где качество изображения имеет первостепенное значение. Этот метод может включать сложные алгоритмы, которые обеспечивают высокую степень реализма, но требуют много вычислительных ресурсов и времени (например, трассировка лучей и глобальное освещение). Долгий рендер может занимать от нескольких минут до нескольких дней в зависимости от сложности сцены и настроек качества.

Выбор между долгим рендером и рендером в реальном времени зависит от целей проекта. Если требуется максимальное качество и детализация, выбирается долгий рендер. Если важна интерактивность и скорость, предпочтителен рендер в реальном времени.

Выбор рендер-движка

Выбор движка зависит от вида рендера. Для рендера в реальном времени подойдут движки для игр, архитектуры, ландшафтного дизайна и дизайна интерьеров. Перечислим самые популярные.

Unreal Engine

Игровой движок. Поддерживает высококачественную графику и реалистичное освещение с помощью трассировки лучей. Применяется для разработки видеоигр, архитектурной визуализации, фильмов и виртуальной реальности

Unity
Игровой движок. Есть Asset Store с готовыми ресурсами и инструментами. Применяется для создания игр, приложений дополненной и виртуальной реальности, а также для симуляций и визуализаций
OctaneRender
Дизайн, кино. Основан на технологии трассировки лучей и использует GPU для быстрого рендеринга. Обеспечивает высокое качество изображения с реалистичными материалами и освещением. Применяется в кино, анимации, архитектурной визуализации и дизайне
Lumion
Архитектурная визуализация. Применяется архитекторами и дизайнерами для создания визуализаций зданий и ландшафтов

Выбор подходящего движка зависит от потребностей, типа проекта и используемого программного обеспечения. Для долгого рендера подходят движки для детализированной визуализации. Вот самые популярные.

Corona

Архитектурная визуализация, дизайн интерьеров и анимация. Поддерживает физически корректное освещение и материалы, что позволяет получать высококачественные изображения

V-Ray
Архитектура, кино, анимация, игры. Поддерживает сложные шейдеры и реалистичное освещение, включая глобальное освещение (GI) и трассировку лучей
Cycles
Анимация, визуализация, игры. Встроенный рендер-движок в Blender

Как настроить рендер в Blender

В Blender есть два встроенных движка — Cycles и Eevee. Выбор и настройка движка зависят от целей: Cycles — если нужно максимальное корректное освещение объектов. Eevee — если важнее скорость работы. Мы расскажем про настройку Cycles.

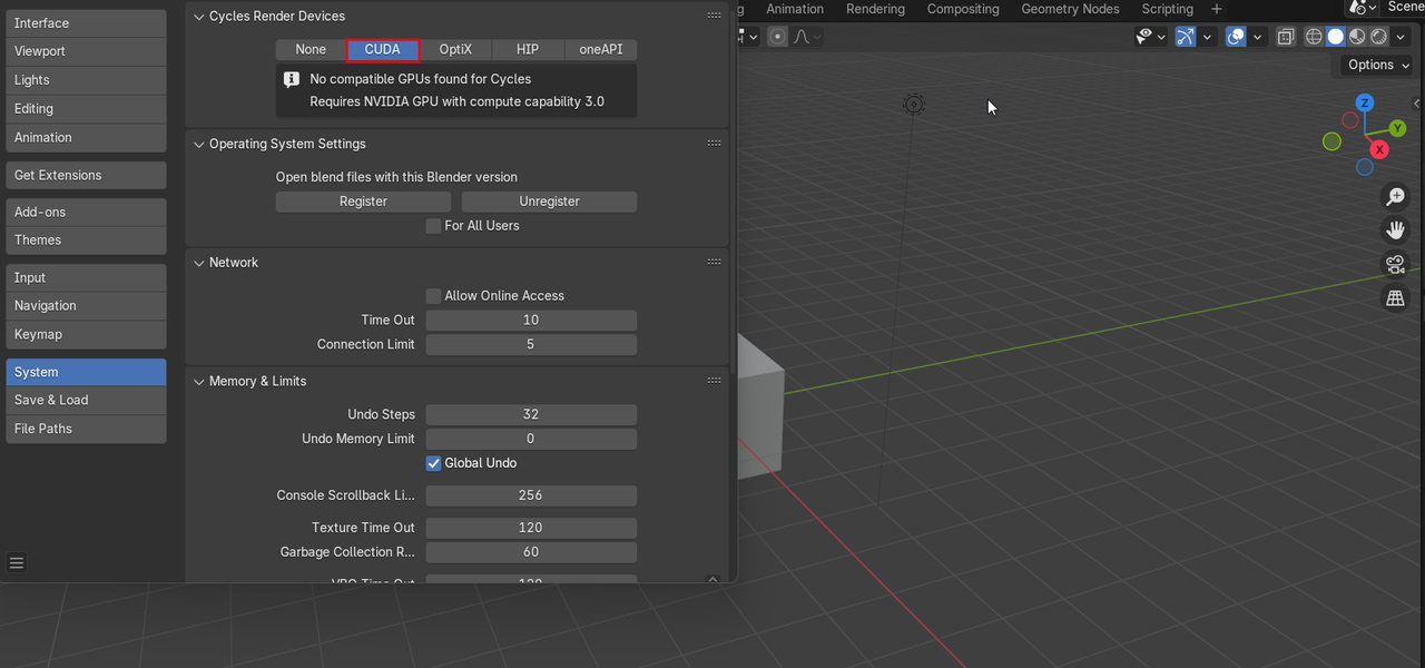
Сначала переключим рендер с процессора на видеокарту. Для этого запустите программу Blender. Затем нажмите Edit → Preference → System → CUDA.

Теперь установим параметры вывода изображения. Для этого в левом меню нажмите Output. В поле Format нужно выбирать размер изображения и количество кадров в секунду. В поле Frame Range указываем, с какого по какой кадр будем ограничивать. По умолчанию стоит 250 кадров — то есть 25 кадров в секунду.

Настройка параметров изображения в Blender
Материал по теме:
До конца загрузки осталось 19 часов: разбираем, что такое рендеринг

Как сохранить рендер

После обработки рендер и формат изображения нужно сохранить. Для этого нажмите Output в левом меню. Затем ещё раз Output — и укажите формат. В Blender есть 14 форматов изображений. Выберите нужный.

Выбор формата изображения в Blender

Теперь выберите движок для сохранения. Для этого перейдите во вкладку Render → Render Engine → Cycles. Затем нажмите GPU GPU Compute.

Выбор движка в Blender
Статью подготовили:
Валентина Бокова
Яндекс Практикум
Редактор
Полина Овчинникова
Яндекс Практикум
Иллюстратор

Подпишитесь на наш ежемесячный дайджест статей —
а мы подарим вам полезную книгу про обучение!

Поделиться
Получите скидку 15% на любой курс при оплате до 30 апреля. А ещё в личном кабинете вас ждёт подарок — 5 курсов и 5 книг по саморазвитию.